由非共价键主导的超分子自组装是大自然中诸多有序结构形成的主要驱动力。其中,包括DNA双螺旋和胶原蛋白三螺旋在内,天然形成的螺旋结构广泛存在于生物系统中,并在生命过程中起到了至关重要的作用。受这些兼具重要功能与结构美学的天然螺旋启发,科研工作者们致力于人工合成纳米螺旋结构的设计和制备,尤其是具有高度可调控性的超分子螺旋结构。通常,超分子螺旋组装体的构筑往往涉及手性组装基元的使用,而通过完全非手性的构筑基元来实现螺旋纳米结构目前仍然具有较大的挑战性。
柱芳烃作为继冠醚、环糊精、杯芳烃和葫芦脲之后的新兴大环主体分子,是重要的超分子构筑基元,不仅具备高度对称的刚性柱状分子结构和优异的主客体性质,还具有独特的平面手性特点,但由于其内部翻转行为,通常呈现内消旋的性质。以往的研究已表明,与手性客体分子相结合可以诱导柱芳烃的平面手性,从而放大客体的圆二色信号。基于以上背景,ACG港湾
杨英威教授团队独辟蹊径,利用非手性的聚集诱导发光(aggregation-induced emission, AIE)客体分子作为主要构筑基元,借助主客体相互作用和金属配位作用的共同驱动,开发了一种非传统且简便的纳米螺旋构筑新方法(图1)。该纳米螺旋(nanohelixes, NH)由两步制备法得到,即:(1)AIE客体(G)和柱芳烃主体(H)络合得到主客体复合物(GÌH);(2)GÌH进一步与Ag(I)配位,得到一维线性的配位组装体。实验结果表明,这一制备方法在均相合成(homogeneous synthesis)和异相合成(heterogeneous synthesis)两种条件下都是可行的,并且柱[5]芳烃的引入是螺旋结构形成的决定性因素。其中,均相合成所得到的组装体能够展现出规整且均一的纳米级螺旋形貌,且左旋与右旋的螺旋结构同时存在;高分辨透射电子显微镜(HR-TEM)图片中明显的晶格结构和小角X射线散射图谱(SAXS)都表明NH具备有序的组装结构(图2)。

图1. AIE客体和柱[5]芳烃的分子结构以及两种合成方式(均相合成和异相合成)所得到材料的形貌特征。

图2. NH的形貌表征。
针对该纳米螺旋结构形成的机制,作者从AIE客体自身的分子结构特点和材料的组装过程入手,进行了合理的阐释(图3)。首先,AIE客体自身具备扭转构象,随着与柱芳烃的主客体络合物GÌH的形成,这一扭转构象能够被有效锁定;随后,Ag(I)的配位作用引发了一维线性的配位组装体的形成,而存在于线性配位组装体中的GÌH结构则能够作为“扭曲位点”,诱导螺旋结构的产生;相反,若未加入柱[5]芳烃,客体分子的扭转构象在配位组装过程中无法被锁定,导致生成的组装体呈现无螺旋的条状结构。
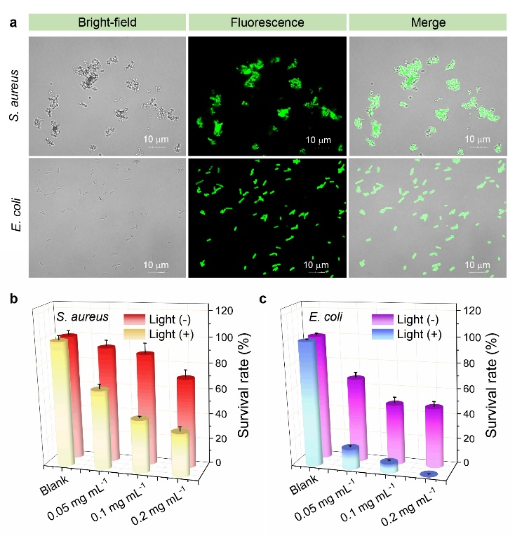
由于主客体相互作用和金属配位作用的双重作用力,NH不仅具备独特的螺旋纳米结构,还展现出优异的荧光增强性质和活性氧生成能力(图4)。因此,作者进一步开发了该材料在细菌成像和光动力抗菌方面的应用。研究结果表明,NH能够与金黄色葡萄球菌(S. aureus)和大肠杆菌(E.coli)有效结合并染色,实现免洗成像,并且在白光照射下完成高效的光动力杀菌(图5),体现了该材料在生物医药领域的潜在应用价值。

图3.纳米螺旋结构的形成机制分析。

图4. NH的荧光性质和活性氧生成能力测试。

图5. NH的细菌成像和光动力抗菌应用开发。
综上所述,作者利用主客体相互作用和金属配位作用的共同驱动,实现了以非手性分子为主要构筑基元的纳米螺旋的有效制备,并对螺旋结构的形成机制进行了合理阐释,首次提出了由主客体作用引发的“扭曲位点”诱导螺旋结构生成的概念,为人工螺旋纳米结构的合成打开了一条全新的思路,更为超分子功能材料的设计与开发提供了新的切入点。
相关研究成果近期发表于《Angew. Chem. Int. Ed.》杂志,第一作者为ACG港湾
鼎新学者娄馨月博士,通讯作者为ACG港湾
杨英威教授。该研究得到了国家自然科学基金(52173200)、吉林省自然科学基金(20230101052JC)以及中央高校基本科研业务费专项资金支持。
文章详情:Xin-Yue Lou, Kun Zhang, Yujie Bai, Siyuan Zhang, Yuanyuan Li, Ying-Wei Yang* Self-Assembled Nanohelixes Driven by Host-Guest Interactions and Metal Coordination.Angew. Chem. Int. Ed.2024, e202414611.
原文链接://onlinelibrary.wiley.com/doi/10.1002/anie.202414611