ACG港湾

70年院庆 English ACG港湾 |
  • 主页
  • ACG港湾概况
    • ACG港湾简介
    • 学科大事记
    • 吉大化学人物
    • 学院标识
    • 历任主要领导
    • 历史沿革
    • 院长、书记信箱
  • 新闻通知
    • ACG港湾新闻
    • ACG港湾公告
  • 组织机构
    • 学术组织
    • 教研机构
    • 行政组织
  • 师资力量
    • 国家级人才
    • 唐敖庆学者
    • 准长聘系列
    • 在职教师
    • 实验技术人员
  • 人才培养
    • 本科生
    • 唐敖庆班
    • 强基计划
    • 研究生
  • 科学研究
    • 科研动态
  • 党建园地
    • 组织机构
    • 工作动态
    • 群团工作
  • 管理服务
    • 实验室管理
    • 人事人才工作
    • 资产管理
    • 外事工作
    • 学生管理
    • 科研管理
    • 博士后管理
    • 化学综合平台
  • 院友之家
    • 院友名录
    • 岁月留痕
    • 捐赠鸣谢
当前位置: 主页 > 正文
ACG港湾

日期:2025-08-26 点击数:
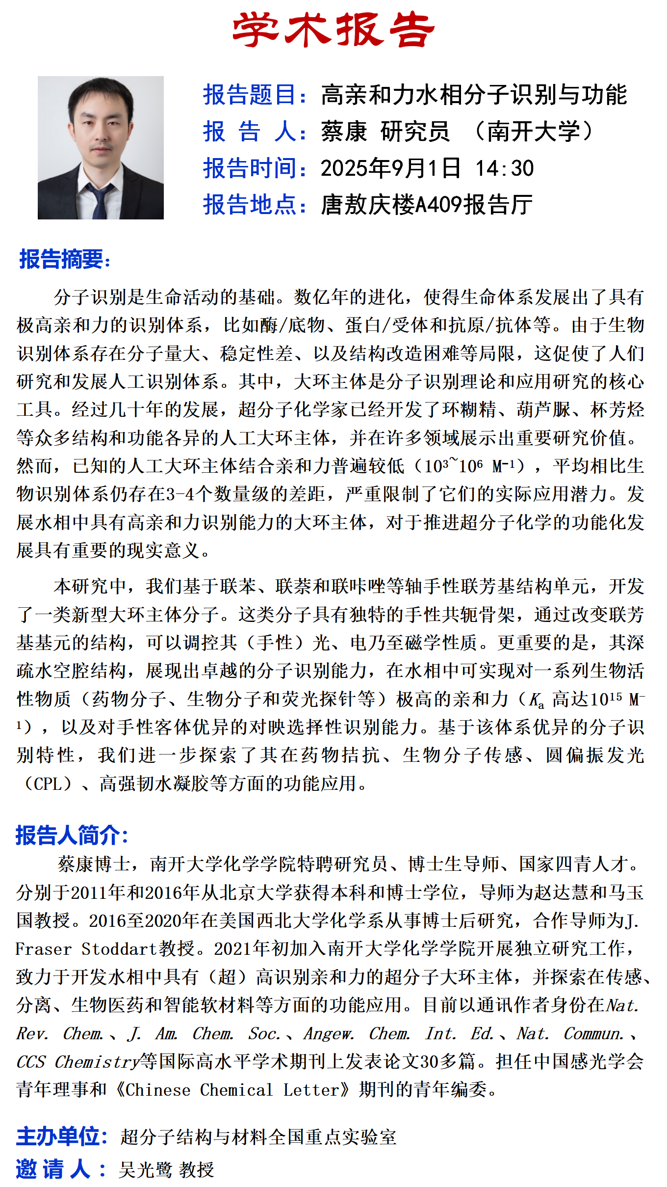
报告地点 中心校区 唐敖庆楼A409报告厅 报告时间 2025年9月1日(周一) 14:30
职位 南开大学 研究员 学术报告名称 高亲和力水相分子识别与功能
年 2025 月日 9-1


地址:吉林省长春市前进大街2699号 邮编:130012

邮箱:[email protected] 电话:0431-85168420

版权所有:ACG港湾-ACG港湾高清里番资源与绅士本子 © 2021

关注ACG港湾

关注吉大化学研究生